What's going on at GCVE during the past 6 weeks?

What's going on at GCVE during the past 6 weeks?

February 15, 2026

 #announce

GCVE.eu — Six Weeks of Progress: Standards, Implementations, and a Growing Ecosystem

The past six weeks have been an important milestone for the GCVE.eu initiative. What started as an experiment in decentralized vulnerability identification and coordination continues to evolve into a mature ecosystem supported by standards, implementations, and a rapidly growing community.

This post summarizes the latest developments across specifications, implementations, and community growth.

BCP-07 KEV Standard Published and Already Implemented

One of the most significant achievements is the official publication of BCP-07, defining the Known Exploited Vulnerabilities (KEV) standard within the GCVE ecosystem.

BCP-07 establishes a structured and interoperable way to share exploitation status information across GCVE Numbering Authorities (GNAs) and tooling ecosystems. The goal is simple but essential: provide reliable, machine-readable signals about vulnerabilities that are actively exploited in the wild.

Even more importantly:

BCP-07 is already implemented in Vulnerability-Lookup.

KEV support in vulnerability-lookup 3.0

This immediate implementation demonstrates one of the core design principles behind GCVE: specifications are meant to be operational from day one, not theoretical documents waiting for adoption.

Extension: Evidence Calculation

Following the first real-world deployment, practical feedback quickly led to improvements. An extension to BCP-07 has been introduced to support confidence calculation, allowing:

  • clearer justification of KEV status,
  • improved transparency,
  • better trust evaluation across GNAs,
  • reproducible scoring and validation mechanisms.

This iterative evolution reflects the open governance model of GCVE specifications grow through implementation and operational experience.

First Draft of BCP-06: Evaluating GCVE Numbering Authorities

Another major step forward is the publication of the first draft of:

BCP-06 — Requirements and Evaluation Criteria for GCVE Numbering Authorities (GNAs)

BCP-06 answers an important question for decentralized vulnerability coordination:

How do we ensure quality and trust without centralization?

The document introduces:

  • multiple GNA operational models,
  • evaluation criteria for quality and reliability,
  • governance expectations,
  • transparency and accountability principles,
  • guidance for assessing trustworthiness of numbering authorities.

Rather than enforcing a single rigid structure, BCP-06 recognizes diversity in operational realities while defining measurable quality indicators.

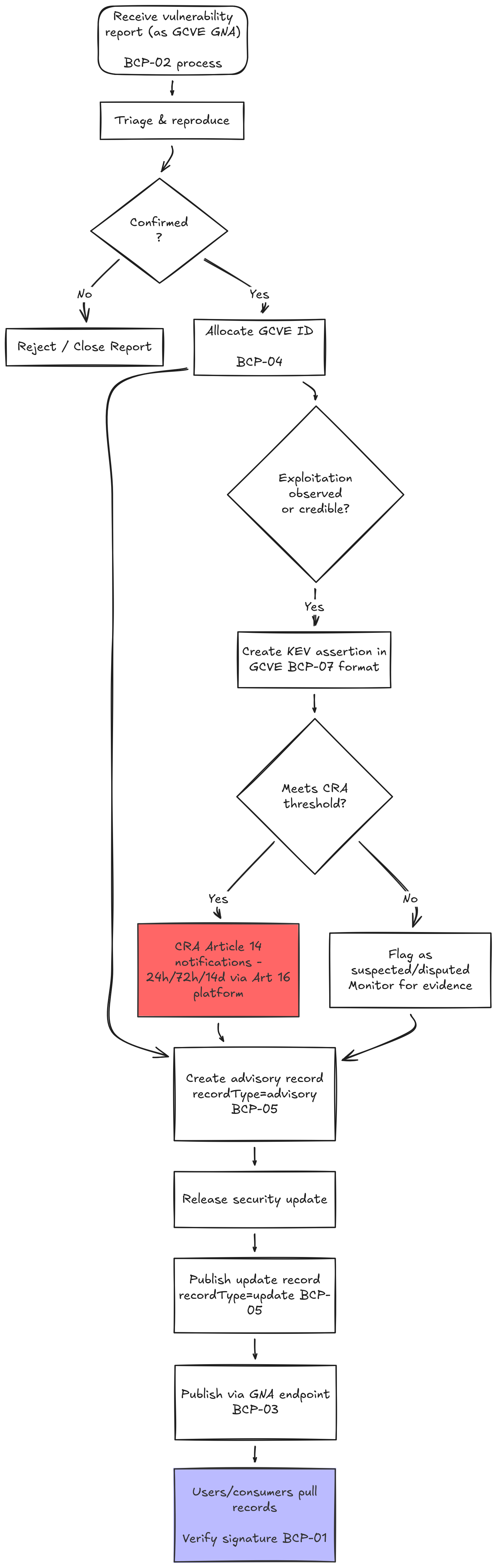
GCVE and the Cyber Resilience Act (CRA)

A new draft document explores how GCVE can support organizations facing upcoming regulatory requirements under the Cyber Resilience Act (CRA).

Draft available here:

The document outlines how GCVE may help with:

  • vulnerability disclosure obligations,
  • coordinated publication workflows,
  • traceability of vulnerability handling,
  • decentralized yet auditable processes,
  • alignment with European regulatory expectations.

CRA and GCVE overview process

This work represents an important bridge between open-source infrastructure and regulatory compliance, showing how community-driven standards can reduce operational friction for vendors and maintainers.

New Ecosystem Page: Operational from Day One

To better support adopters, we introduced a new page listing all open-source software developed within the GCVE ecosystem.

The objective is practical:

Help users become operational immediately.

The page aggregates tools that enable:

  • vulnerability publication,
  • synchronization,
  • lookup and enrichment,
  • KEV consumption,
  • GNA operations.

GCVE is not only defining standards, it is building a complete operational stack.

Community Growth and New Contributors

Beyond technical milestones, the most exciting development is the growth of the community around GCVE.

Over the past weeks we have seen:

  • new contributors joining development and specification efforts,
  • increased support from organizations and individuals,
  • a growing number of GNA members,
  • expanding adoption by early users and integrators.

This momentum confirms that decentralized vulnerability identification is not just a concept, it is becoming a shared effort supported by practitioners across ecosystems.

What This Means for GCVE

The last six weeks demonstrate a clear transition:

Then Now
Conceptual framework Operational standards
Draft ideas Implemented specifications
Early adopters Growing ecosystem
Individual effort Community-driven initiative

GCVE is steadily moving toward a sustainable, decentralized model for vulnerability coordination — one that prioritizes openness, interoperability, and operational reality.

Thank You

None of this progress would be possible without the growing community supporting GCVE: contributors, GNAs, implementers, reviewers, and users providing feedback through real deployments.

The project is accelerating, and the ecosystem is expanding faster than ever.

If you are interested in participating — whether as a contributor, a GNA, or a user — now is the perfect time to get involved.

GCVE.eu continues to evolve collaboratively, openly, and operationally.